A decision tree is a supervised machine learning algorithm used for classification and regression tasks. It works by splitting the data into subsets based on the value of input features, creating a tree-like model of decisions.
Outcomes:
Links:
Resources:
A decision tree is a supervised machine learning algorithm used for classification and regression tasks. It works by splitting the data into subsets based on the value of input features, creating a tree-like model of decisions.
Key Concepts:
Problems:
Interpretation:
In contrast to a classical approach, modern machine learning practices often involve splitting the dataset into training and testing sets to evaluate model performance. In this approach, we do not evaluate individual coefficients for significance, but rather focus on overall model performance metrics. Because we are not focusing on an understandable model, we can use more complex models that may not be easily interpretable. However, this means that we need to be careful to avoid overfitting.
Key Concepts:
Interpretation:
Cross-validation
Cross-validation is a technique used to assess how the results of a statistical analysis will generalize to an independent dataset. It is mainly used in settings where the goal is prediction, and one wants to estimate how accurately a predictive model will perform in practice.
The basic idea of cross-validation is to partition the data into subsets, train the model on some subsets (training set), and validate it on the remaining subsets (validation set). This process is repeated multiple times to ensure that every data point has been used for both training and validation.
# Import required libraries
import pandas as pd
import numpy as np
import seaborn as sns
from sklearn.model_selection import train_test_split
from sklearn.compose import ColumnTransformer
from sklearn.preprocessing import OneHotEncoder
from sklearn.tree import DecisionTreeRegressor
from sklearn.metrics import mean_absolute_error, mean_squared_error, r2_score
from sklearn.pipeline import Pipeline
import matplotlib.pyplot as plt
df = sns.load_dataset("mpg").dropna()
# Create a new column 'make' by splitting the 'name' column and taking the first word
df['make'] = df['name'].apply(lambda x: x.split(' ')[0])
df
| mpg | cylinders | displacement | horsepower | weight | acceleration | model_year | origin | name | make | |
|---|---|---|---|---|---|---|---|---|---|---|
| 0 | 18.0 | 8 | 307.0 | 130.0 | 3504 | 12.0 | 70 | usa | chevrolet chevelle malibu | chevrolet |
| 1 | 15.0 | 8 | 350.0 | 165.0 | 3693 | 11.5 | 70 | usa | buick skylark 320 | buick |
| 2 | 18.0 | 8 | 318.0 | 150.0 | 3436 | 11.0 | 70 | usa | plymouth satellite | plymouth |
| 3 | 16.0 | 8 | 304.0 | 150.0 | 3433 | 12.0 | 70 | usa | amc rebel sst | amc |
| 4 | 17.0 | 8 | 302.0 | 140.0 | 3449 | 10.5 | 70 | usa | ford torino | ford |
| ... | ... | ... | ... | ... | ... | ... | ... | ... | ... | ... |
| 393 | 27.0 | 4 | 140.0 | 86.0 | 2790 | 15.6 | 82 | usa | ford mustang gl | ford |
| 394 | 44.0 | 4 | 97.0 | 52.0 | 2130 | 24.6 | 82 | europe | vw pickup | vw |
| 395 | 32.0 | 4 | 135.0 | 84.0 | 2295 | 11.6 | 82 | usa | dodge rampage | dodge |
| 396 | 28.0 | 4 | 120.0 | 79.0 | 2625 | 18.6 | 82 | usa | ford ranger | ford |
| 397 | 31.0 | 4 | 119.0 | 82.0 | 2720 | 19.4 | 82 | usa | chevy s-10 | chevy |
392 rows × 10 columns
target = 'mpg'
numeric_features = ['weight', 'horsepower', 'displacement', 'acceleration', 'cylinders']
categorical_features = [ 'origin', 'make']
X = df[numeric_features + categorical_features]
y = df[target]
# One-Hot Encode the categorical predictors
X_encoded = pd.get_dummies(X, columns=categorical_features, drop_first=False)
# Train/Test Split
X_train, X_test, y_train, y_test = train_test_split(
X_encoded, y, test_size=0.25, random_state=42
)
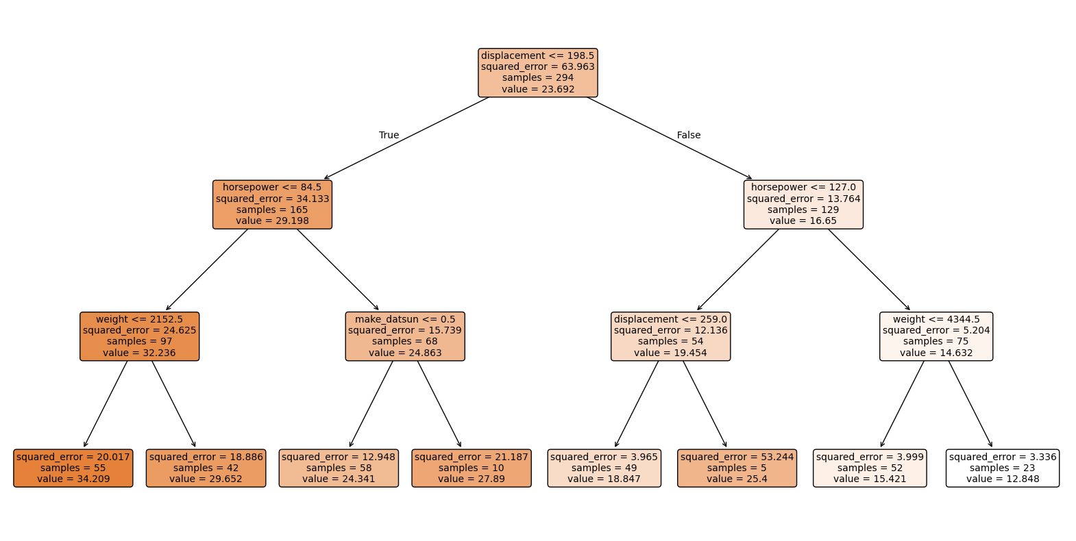
The decision tree regressor predicts the miles per gallon (mpg) based on the input features. It splits the data into regions with similar mpg values, allowing us to estimate the fuel efficiency of a car given its attributes.
# Use normal linear regression
from sklearn.linear_model import LinearRegression
lr = LinearRegression()
lr.fit(X_train, y_train)
y_pred_lr = lr.predict(X_test)
mae_lr = mean_absolute_error(y_test, y_pred_lr)
rmse_lr = mean_squared_error(y_test, y_pred_lr)
r2_lr = r2_score(y_test, y_pred_lr)
print("Linear Regression MAE:", mae_lr)
print("Linear Regression RMSE:", rmse_lr)
print("Linear Regression R^2:", r2_lr)
Linear Regression MAE: 3.4386653125824713
Linear Regression RMSE: 18.416796850299363
Linear Regression R^2: 0.6348272785373763
# Use a decision tree
from sklearn.tree import DecisionTreeRegressor
from sklearn.metrics import mean_absolute_error, mean_squared_error, r2_score
# Create and fit decision tree
tree = DecisionTreeRegressor(
random_state=42,
max_depth=3, # limit depth for stability and interpretability
min_samples_leaf=5
)
tree.fit(X_train, y_train)
# Predict on test set
y_pred = tree.predict(X_test)
# Calculate metrics, using mae (mean absolute error), rmse (root mean squared error), r2 (R-squared)
mae = mean_absolute_error(y_test, y_pred)
rmse = mean_squared_error(y_test, y_pred)
r2 = r2_score(y_test, y_pred)
print("MAE:", mae)
print("RMSE:", rmse)
print("R^2:", r2)
# Feature importance, which is defined as the total reduction of the criterion (MSE) brought by that feature.
feature_importances = pd.DataFrame({
'feature': X_train.columns,
'importance': tree.feature_importances_
}).sort_values('importance', ascending=False)
feature_importances
MAE: 3.389427325074965
RMSE: 19.73045119753326
R^2: 0.6087798210484368
| feature | importance | |
|---|---|---|
| 2 | displacement | 0.762519 |
| 1 | horsepower | 0.190945 |
| 0 | weight | 0.039471 |
| 18 | make_datsun | 0.007065 |
| 33 | make_plymouth | 0.000000 |
| 26 | make_mercedes | 0.000000 |
| 27 | make_mercedes-benz | 0.000000 |
| 28 | make_mercury | 0.000000 |
| 29 | make_nissan | 0.000000 |
| 30 | make_oldsmobile | 0.000000 |
| 31 | make_opel | 0.000000 |
| 32 | make_peugeot | 0.000000 |
| 34 | make_pontiac | 0.000000 |
| 24 | make_maxda | 0.000000 |
| 35 | make_renault | 0.000000 |
| 36 | make_saab | 0.000000 |
| 37 | make_subaru | 0.000000 |
| 38 | make_toyota | 0.000000 |
| 39 | make_toyouta | 0.000000 |
| 40 | make_triumph | 0.000000 |
| 41 | make_vokswagen | 0.000000 |
| 42 | make_volkswagen | 0.000000 |
| 43 | make_volvo | 0.000000 |
| 25 | make_mazda | 0.000000 |
| 22 | make_hi | 0.000000 |
| 23 | make_honda | 0.000000 |
| 21 | make_ford | 0.000000 |
| 3 | acceleration | 0.000000 |
| 4 | cylinders | 0.000000 |
| 5 | origin_europe | 0.000000 |
| 6 | origin_japan | 0.000000 |
| 7 | origin_usa | 0.000000 |
| 8 | make_amc | 0.000000 |
| 9 | make_audi | 0.000000 |
| 10 | make_bmw | 0.000000 |
| 11 | make_buick | 0.000000 |
| 12 | make_cadillac | 0.000000 |
| 13 | make_capri | 0.000000 |
| 14 | make_chevroelt | 0.000000 |
| 15 | make_chevrolet | 0.000000 |
| 16 | make_chevy | 0.000000 |
| 17 | make_chrysler | 0.000000 |
| 19 | make_dodge | 0.000000 |
| 20 | make_fiat | 0.000000 |
| 44 | make_vw | 0.000000 |
# Measure accuracy on test set.
y_pred = tree.predict(X_test)
mae = mean_absolute_error(y_test, y_pred)
rmse = mean_squared_error(y_test, y_pred)
r2 = r2_score(y_test, y_pred)
print("MAE:", mae)
print("RMSE:", rmse)
print("R^2:", r2)
MAE: 3.389427325074965
RMSE: 19.73045119753326
R^2: 0.6087798210484368
# Visualize tree
import matplotlib.pyplot as plt
from sklearn.tree import plot_tree
plt.figure(figsize=(20,10))
plot_tree(tree, feature_names=X_train.columns, filled=True, rounded=True, fontsize=10)
plt.show()

This is used when we want to classify data points into categories based on their features. For example, we could classify cars into different fuel efficiency categories (e.g., low, medium, high) based on their attributes.
from sklearn.metrics import accuracy_score, confusion_matrix
import pandas as pd
from sklearn.tree import DecisionTreeClassifier
numeric_features = ['weight', 'horsepower', 'displacement', 'acceleration', 'cylinders', 'model_year']
categorical_features = ['make']
X = df[numeric_features + categorical_features]
y = df['origin']
# One-hot encode
X_encoded = pd.get_dummies(X, columns=categorical_features, drop_first=False)
X_train, X_test, y_train, y_test = train_test_split(
X_encoded, y, test_size=0.25, random_state=42
)
clf = DecisionTreeClassifier(
random_state=42,
max_depth=3,
min_samples_leaf=5
)
clf.fit(X_train, y_train)
y_pred = clf.predict(X_test)
acc = accuracy_score(y_test, y_pred)
cm = confusion_matrix(y_test, y_pred)
from sklearn.metrics import ConfusionMatrixDisplay
ConfusionMatrixDisplay.from_predictions(y_test, y_pred, display_labels=clf.classes_, cmap='Blues')
plt.show()
print("Accuracy:", acc)
print("Confusion Matrix:\n", cm)

Accuracy: 0.8163265306122449
Confusion Matrix:
[[21 0 3]
[ 6 9 2]
[ 7 0 50]]
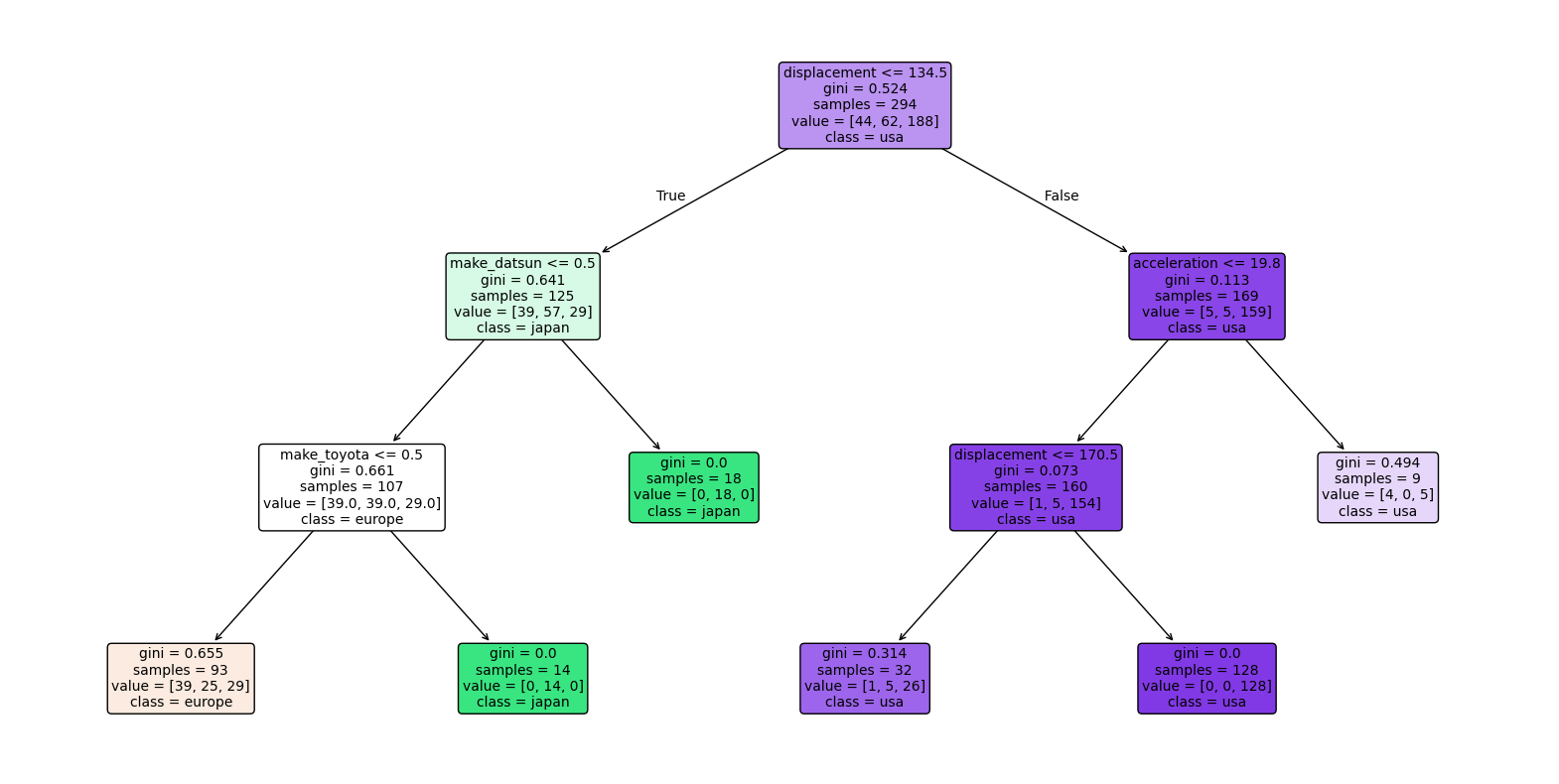
import matplotlib.pyplot as plt
from sklearn.tree import plot_tree
# Show decision tree. The top line shows the decision rule.
# The second line shows gini, which is defined as 1 - sum(p_i^2) for each class i,
# where p_i is the proportion of samples of class i at that node.
# Gini ranges from 0 (pure node) to 0.5 (impure node with equal class distribution).
# The line with value = ... shows the number of samples at that node.
# The last line shows the most common class distribution at that node.
plt.figure(figsize=(20,10))
plot_tree(
clf,
feature_names=X_train.columns,
class_names=[str(c) for c in clf.classes_],
filled=True,
rounded=True,
fontsize=10
)
plt.show()
